Applications
Applications
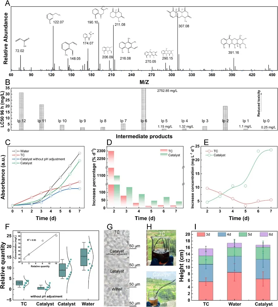
CIQTEK satisfies the needs of customers by providing customized products and complete application solutions in environmental science, biochemistry, lithium, chip semiconductors, and materials science to enable them to innovate and improve productivity.
/ 응용 프로그램 / 산업 및 응용과학 /

CIQTEK SEM 현미경, 폐수 처리에서 촉매 비활성화 극복을 위한 Cu-C 나노구체 공개

맨 위

메시지를 남겨주세요

메시지를 남겨주세요
자세한 내용을 알아보려면 언제든지 문의하거나 견적을 요청하거나 온라인 데모를 예약하세요! 최대한 빨리 답변해 드리겠습니다.
제출하다

제품

채팅

연락하다